社科部教师在市级项目中再获佳绩

发布者:系统管理员发布时间:2015-06-23浏览次数:50

69日,经市教委审批,由施晓玮老师主持申报的“启明星生涯发展工作室”顺利立项。该工作室是我校学生职业规划与就业指导体系建设的重要突破,同时成为市教委“2015年上海大学生职业生涯指导和服务体系建设点”,获得5万元项目初期建设经费。

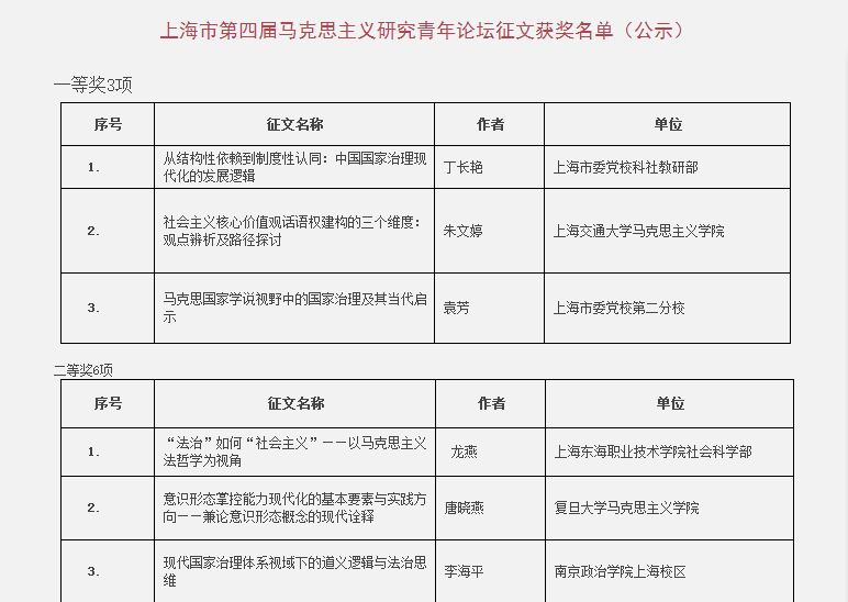
622日,龙燕老师的论文《“法治”如何“社会主义”——以马克思主义法哲学为视角》在市委党校、市行政学院组织的上海市第四届马克思主义研究青年论坛征文比赛中荣获二等奖,为学校、为部门再得荣誉。

 QQ图片20150623095635.png    QQ图片20150623100130.png

 

(社会科学部  供稿)

 

联系方式
地址:上海市虹梅南路6001号     邮编:200241
电话:021—54320662      邮箱:xxjsxy@esu.edu.cn